Intro
Je possède depuis quelques années une station météorologique Davis Instruments Vantage Pro 2. C’est une station performante et fiable équipée en plus de la mesure de température et humidité intérieures et extérieures, d’un pluviomètre, d’un anémomètre, d’un capteur de radiation mais il me manquait une fonctionnalité importante, la capteur de mesure des Ultra Violet.
Davis Instruments commercialise une sonde UV ref: 6490 mais elle est malheureusement très chère (minimum trouvé sur le NET: 250€) , j’ai donc décidé de fabriquer ma propre sonde UV.

Sonde 6490 de Davis Instruments.
C’est l’ancien modèle.
En attendant de faire mieux, j’avais mis en œuvre un capteur d’UV ML8511, couplé à un ESp8266, flashé avec un firmware ESPHOME et connecté à Home Assistant.
Cependant cette solution ne me permet pas de remonter les valeurs UV dans mes sites Météo qui sont alimentés en données directement par la VP2 (voir en annexe).
Solution Paliative
Choix de la sonde
Lors de mes recherches sur le Net je suis tombé sur un article du blog Cumulus faisant état d’essais avec différentes sondes, il date un peu mais je m’en suis inspiré dans le choix du capteur UVM30A, acheté sur Ali express pour une dizaine d’euros.

Caractéristiques de la sonde UV 6490 Davis Instruments
- Tension: 0 à 2.5 VCC;
- I= 2.4 mA
- 150 mV par indice UV
- 364 mV par MED/h
- Résolution et unités: Indice 0,1
- Plage de mesure: Indice 0 à 16
- Réponse: longueur d’onde 280 nm à 360 nm
- Stabilité de travail: – 40 ℃ +65 ℃
- Sortie tension proportionnelle aux UV
- Intervalle de mise à jour : 50 secondes à 1 minute (5 minutes lorsque sombre)
- Raccordement RJ11:
- 2 – Jaune – +V
- 3 – Vert – signal
- 4 – Rouge – GND
- 5 – Noir – GND
Caractéristiques du capteur UVM30A
- Tension de fonctionnement: cc 3-5 v
- Tension de sortie: cc 0-1 v
- La précision du test de l’indice uv: + / – 1
- Courant de fonctionnement: la valeur typique 0.06 0.1 mA mA
- Réponse: longueur d’onde 200 nm à 370 nm
- Stabilité de travail: – 20 ℃ — 85 ℃
- Sortie tension proportionnelle aux UV
Adaptation de l’UVM30A à la VP2
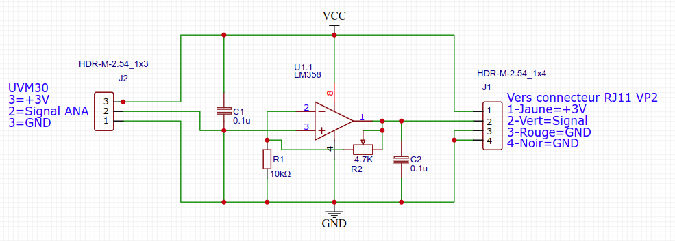
D’après les données constructeur, il est nécessaire d’adapter la sortie de l’UVM30A à l’entrée UV de la VP2, en effet le capteur UVM30A délivre une tension de 1.17 V pour 11 UV alors que l’entrée UV de la VP2 attend 1.65V pour 11 UV. La mise à niveau de la tension se fera via un ampli opérationnel câblé en amplificateur de tension non-inverseur, ce montage est parfaitement adapté et simple à mettre en œuvre.
Le tableau ci-dessous récapitule les informations, je m’en suis servi pour calculer la résistance R2, sachant que j’ai arbitrairement figé R1=10 k. le résultat théorique donne R2=4,1K, j’ai choisi un trimmer de 5k afin de pouvoir étalonner le montage.

Caractéristiques des entrées de la VP2

Mise en oeuvre
Schéma électronique de l’ampli OP
Le schéma ci dessous est développé avec Eagle. Il permet une conception simple et rapide des circuits imprimés. Personnellement je les grave avec une CNC maison, mais vous pouvez sous-traiter la fabrication.

Circuit imprimé
La conversion du circuit imprimé en fichier .cnc se fait avec une extension Eagle (.ULP) récupéré sur le site theremino.com. Allez le visiter c’est une vrai mine d’informations dans beaucoup de domaines techniques.
Apres gravure avec ma CNC maison, voici le résultat:



Mise en boitier
La mise en boitier est plus délicate, j’ai pris un boitier Sonoff qui traînait dans un tiroir, c’est pas l’idéal mais en attendant mieux (je cherche de temps en temps sur Ebay un boiter Davis Instruments) ça fera le job. J’ai percé le couvercle et laisser la cellule à l’air libre de l’UVM30A afin de ne pas filtrer les UV avec le plastique du couvercle, puis j’ai étanchéifié le tout avec un pistolet à colle, .
Etalonnage
Avant de le brancher sur la VP2, il convient de l’étalonner, c’est tout simple, à la place du capteur UV, on injecte une tension de 1.17 V et on règle le trimer afin d’obtenir 1.65 V en sortie de l’OP.
J’en ai profité pour relever une dizaine de points intermédiaires, histoire de vérifier la linéarité de l’OP, c’est presque parfait.

Mise en Situation
Le boitier est fixé à la VP2, le cable équipé d’une RJ11 rentre dans le boitier par le trou prévu pour les capteurs.


Essais
Et bien, cela fonctionne, la VP2 relève les UV. Il faudra voir à l’usage, afin de pouvoir comparer, je conserve l’ESP avec la sonde ML8511 plus quelques sondages ponctuels sur les sites météo locaux .
Conclusion
Une sonde UV compatible avec une Davis Intruments Vantage Pro 2 fabriquée avec des composants courants pour quelques euros, ça valait le coup de s’y intéresser.
Annexe
Liens vers mon site meteorologique « alimenté » par ma VP2


Bonjour,
Quels sont les valeurs des condensateurs ?
Cordialement et bravo pour la réalisation.
Daniel
Merci Daniel,
J’ai mis le schéma à jour, condo de 1 nano mais c’est pour filtrer les éventuels parasites, donc c’est une valeur faible je dirai inférieur à 0.1 micro
Si tu as une solution pour le packaging je suis preneur
cdlt
Hello,
Merci pour le prompt retour 🙂
Je vais mesurer avec un scope au moment du montage et du branchement, ont verra bien. Effectivement j’aurai plutôt monté des 100nF, pas très important.
Cordialement
Daniel
Merci Daniel,
J’ai mis le schéma à jour, condo de 1 nano mais c’est pour filtrer les éventuels parasites, donc c’est une valeur faible je dirai inférieur à 0.1 micro
Si tu as une solution pour le packaging je suis preneur
cdlt
Hello,
Merci pour le prompt retour 🙂
Je vais mesurer avec un scope au moment du montage et du branchement, ont verra bien. Effectivement j’aurai plutôt monté des 100nF, pas très important.
Cordialement
Daniel
Bonsoir, je possède une station Davis Vantage PRO 2. Je voudrais savoir si je peux remplacer le capteur UVM30A par un capteur BPX43 dans le but de mesurer le rayonnement solaire (au moyen d’un étalonnage approprié)
Merci
Franco
Bonsoir, je possède une station Davis Vantage PRO 2. Je voudrais savoir si je peux remplacer le capteur UVM30A par un capteur BPX43 dans le but de mesurer le rayonnement solaire (au moyen d’un étalonnage approprié)
Merci
Franco
Hello,
J’ai fait le montage capteur UV avec succès, à voir maintenant dans le temps si la fiabilité sera au rendez-vous.
Le capteur du rayonnement solaire serait une bonne idée.
Encore merci pour le travail
Cordialement
Daniel
Hello,
J’ai fait le montage capteur UV avec succès, à voir maintenant dans le temps si la fiabilité sera au rendez-vous.
Le capteur du rayonnement solaire serait une bonne idée.
Encore merci pour le travail
Cordialement
Daniel
Thanks for the very useful information! I was wondering if someone ever attempted that instead of paying the « Davis tax », LOL
I’m gonna try to make it one for my VP2!
P.S: Have you tried to look at making a solar radiation sensor (or pyranometer) for the VP2?
Bonjour, le mien fonctionne toujours, c’est très robuste. je n’ai pas avancé sur le packaging, montrez moi le votre quand vous aurez terminé. je ne me suis pas intéressé au pyranometre car j’en ai acheté un d’occasion sur ebay pour 20€ manquait le connecteur, un vrai coup de chance. bpn courage à vous
Thanks for the very useful information! I was wondering if someone ever attempted that instead of paying the « Davis tax », LOL
I’m gonna try to make it one for my VP2!
P.S: Have you tried to look at making a solar radiation sensor (or pyranometer) for the VP2?
Bonjour, le mien fonctionne toujours, c’est très robuste. je n’ai pas avancé sur le packaging, montrez moi le votre quand vous aurez terminé. je ne me suis pas intéressé au pyranometre car j’en ai acheté un d’occasion sur ebay pour 20€ manquait le connecteur, un vrai coup de chance. bon courage à vous
Hi
Can you tell me the values of C1 and C2 ?
Thanks
John
Hello j’ai mise le schéma à jour. Salutations